定时任务服务器宕机了怎么办?99%的人答不全
一、从一个面试问题说起
在技术面试中,当候选人讲到"我们系统的某某功能是通过定时任务实现的"时,面试官往往会抛出一个直击灵魂的问题:
"如果跑定时任务的服务器宕机了,你如何解决?"
很多候选人会下意识回答:"重启服务器,重新跑任务。"但这个答案显然不够完善。面试官期待的是一个系统性的解决方案,需要从兜底策略、幂等性、断点续跑等多个维度综合考虑。
记下来我们一起结合实际业务场景,深入剖析定时任务容灾的完整技术方案。
二、问题本质:宕机的两种场景
服务器宕机可以分为两种截然不同的场景,它们的解决思路完全不同:
第一种是非运行时宕机:定时任务还没开始执行,服务器就挂了。比如凌晨 2 点要执行任务,但凌晨 1 点服务器就宕机了。
第二种是运行时宕机:定时任务正在执行过程中,服务器突然挂了。比如任务执行到一半,突然断电或者进程崩溃。
image
三、非运行时宕机:去单点化才是王道
非运行时宕机的核心问题是单点故障。如果只有一台服务器运行定时任务,它挂了任务就无法执行。解决方案很直接:集群化部署,去单点化。
目前业界主流的方案有两种:SpringTask 配合分布式锁,或者使用 XXL-JOB 这样的分布式任务调度平台。
方案一:SpringTask + Redis 分布式锁
这种方案的思路很简单:集群中的每台服务器在定时任务触发时都会尝试执行,但通过 Redis 分布式锁保证只有一台服务器能够真正执行业务逻辑。哪怕某台服务器宕机,其他服务器仍可获取锁并执行任务。
image
下面是核心代码实现。我们使用 Redisson 客户端来实现分布式锁,它的优势是自动续期和防止死锁。在 @Scheduled 注解的方法中,首先尝试获取锁,获取成功才执行业务逻辑,最后在 finally 块中释放锁:
@Component
public class UserActiveScheduledTask {
@Autowired
private RedissonClient redissonClient;
@Autowired
private UserService userService;
/**
* 每天凌晨2点执行
* 集群中的每台服务器都会执行这个方法
* 但只有获取到锁的服务器才会真正执行业务逻辑
*/
@Scheduled(cron = "0 0 2 * * ?")
public void markActiveUsers() {
String lockKey = "scheduled:task:mark-active-users";
RLock lock = redissonClient.getLock(lockKey);
try {
// 尝试获取锁,最多等待0秒,锁定60分钟后自动释放
boolean isLocked = lock.tryLock(0, 60, TimeUnit.MINUTES);
if (!isLocked) {
log.info("未获取到分布式锁,任务由其他服务器执行");
return;
}
log.info("成功获取分布式锁,开始执行定时任务");
// 执行业务逻辑:标记昨天下单的用户为活跃用户
userService.markActiveUsers();
} catch (InterruptedException e) {
log.error("获取分布式锁异常", e);
Thread.currentThread().interrupt();
} finally {
// 确保释放锁,避免死锁
if (lock.isHeldByCurrentThread()) {
lock.unlock();
log.info("释放分布式锁");
}
}
}
}方案二:XXL-JOB 故障转移
XXL-JOB 是一个成熟的分布式任务调度平台。它的工作模式是:调度中心负责任务调度,选择一台执行器(服务器)执行任务。如果该执行器无响应,自动切换到其他执行器,这就是故障转移模式。
image
XXL-JOB 的优势在于提供了可视化的管理界面,可以方便地查看任务执行情况、执行日志、执行器状态等。下面是代码实现,我们只需要定义一个任务处理器,然后在 XXL-JOB 管理后台配置任务的执行时间即可:
@Component
public class MarkActiveUsersJob {
@Autowired
private UserService userService;
/**
* XXL-JOB 任务处理器
* 在管理后台配置任务时,指定这个 Handler 的名称
* 调度中心会自动选择一个可用的执行器来运行这个方法
*/
@XxlJob("markActiveUsersHandler")
public void execute() {
XxlJobHelper.log("开始执行标记活跃用户任务");
try {
userService.markActiveUsers();
XxlJobHelper.log("任务执行成功");
} catch (Exception e) {
XxlJobHelper.log("任务执行失败:" + e.getMessage());
XxlJobHelper.handleFail("任务执行异常");
}
}
}配置文件中指定调度中心的地址和执行器信息:
xxl:
job:
admin:
addresses: http://xxl-job-admin:8080/xxl-job-admin
executor:
appname: user-service
port: 9999这两种方案都能很好地解决非运行时宕机问题。但有同学可能会问:单台定时任务服务器配合监控告警不行吗?让工程师收到告警后手动重启。理论上可以,但现实情况是很多业务系统的定时任务都在半夜执行,就算告警了也可能叫不醒熟睡的人。
四、运行时宕机:场景决定策略
运行时宕机的情况要复杂得多,因为它涉及到数据一致性问题。我们需要根据具体的业务场景来选择不同的策略。
场景一:标记活跃用户
假设这样一个业务场景:凌晨 2 点执行定时任务,将昨天在电商平台下过单的用户标记为"活跃用户"。
这种场景的特点是可以重复执行,不会产生副作用。重复标记一个用户为活跃用户并不会造成问题。因此解决方案很简单:在数据库中设置一个任务执行情况的标志位,根据标志位的状态决定是否重复执行即可。
image
代码实现的核心思路是:执行任务前先检查任务状态,如果已完成就跳过;如果未完成或失败,就继续执行。这样即使服务器宕机重启,任务也能自动恢复执行:
@Service
public class UserActiveService {
@Autowired
private TaskStatusMapper taskStatusMapper;
@Autowired
private UserMapper userMapper;
@Transactional(rollbackFor = Exception.class)
public void markActiveUsers() {
String taskDate = LocalDate.now().minusDays(1).toString();
String taskId = "mark_active_users_" + taskDate;
// 检查任务是否已完成
TaskStatus taskStatus = taskStatusMapper.selectByTaskId(taskId);
if (taskStatus != null && "COMPLETED".equals(taskStatus.getStatus())) {
log.info("任务已完成,跳过执行:{}", taskId);
return;
}
// 创建或更新任务状态为执行中
if (taskStatus == null) {
taskStatus = new TaskStatus();
taskStatus.setTaskId(taskId);
taskStatus.setStatus("RUNNING");
taskStatus.setStartTime(LocalDateTime.now());
taskStatusMapper.insert(taskStatus);
} else {
taskStatus.setStatus("RUNNING");
taskStatusMapper.updateById(taskStatus);
}
try {
// 执行业务逻辑
List<Long> userIds = userMapper.selectOrderUsersByDate(taskDate);
for (Long userId : userIds) {
userMapper.updateUserActive(userId, true);
}
// 更新任务状态为已完成
taskStatus.setStatus("COMPLETED");
taskStatus.setEndTime(LocalDateTime.now());
taskStatusMapper.updateById(taskStatus);
} catch (Exception e) {
// 更新任务状态为失败,下次可以重试
taskStatus.setStatus("FAILED");
taskStatus.setErrorMsg(e.getMessage());
taskStatusMapper.updateById(taskStatus);
throw e;
}
}
}对应的数据库表结构很简单,就是记录任务的执行状态:
CREATE TABLE `task_status` (
`id` BIGINT NOT NULL AUTO_INCREMENT,
`task_id` VARCHAR(100) NOT NULL COMMENT '任务ID',
`status` VARCHAR(20) NOT NULL COMMENT '状态:RUNNING/COMPLETED/FAILED',
`start_time` DATETIME COMMENT '开始时间',
`end_time` DATETIME COMMENT '结束时间',
`error_msg` TEXT COMMENT '错误信息',
PRIMARY KEY (`id`),
UNIQUE KEY `uk_task_id` (`task_id`)
) ENGINE=InnoDB DEFAULT CHARSET=utf8mb4;场景二:发放积分
再假设另一个业务场景:凌晨 2 点执行定时任务,给昨天在电商平台下过单的用户增加相应的积分。
这种场景就完全不同了。如果简单粗暴地重复执行任务,会给已经增加过积分的用户再次增加积分,从而造成公司的经济损失。这就要求我们必须将执行定时任务的业务代码做到幂等性。
幂等性(Idempotence)是指任意一个操作的多次重复执行,对系统所产生的结果是相同的。保证幂等性的核心思想是:通过某个唯一值进行幂等性校验。
image
具体做法是:在数据库中创建一个"积分明细表",把"当天日期 + 分隔符 + 用户 ID"组合起来作为该表中的字段,并为该字段创建一个唯一索引。这样一来,即使定时任务重复执行,同一个用户在同一天也只会被插入一次记录,从而保证积分只发放一次:
@Service
public class PointsGrantService {
@Autowired
private PointsDetailMapper pointsDetailMapper;
@Autowired
private UserPointsMapper userPointsMapper;
public void grantPointsToOrderUsers() {
String grantDate = LocalDate.now().minusDays(1).toString();
List<UserOrderInfo> orderUsers = queryOrderUsers(grantDate);
int successCount = 0;
int skipCount = 0;
for (UserOrderInfo userOrder : orderUsers) {
try {
int points = (int) (userOrder.getOrderAmount() * 0.01);
boolean granted = tryGrantPoints(userOrder.getUserId(), points, grantDate);
if (granted) {
successCount++;
} else {
skipCount++;
}
} catch (Exception e) {
log.error("发放积分失败,用户ID:{}", userOrder.getUserId(), e);
}
}
log.info("积分发放完成,成功:{},跳过:{}", successCount, skipCount);
}
/**
* 尝试发放积分(保证幂等性)
* 关键点:通过唯一索引保证同一用户在同一天只能被发放一次积分
*/
@Transactional(rollbackFor = Exception.class)
public boolean tryGrantPoints(Long userId, int points, String grantDate) {
// 构造幂等键:日期_用户ID,例如:2024-11-06_1001
String idempotentKey = grantDate + "_" + userId;
try {
// 插入积分明细,唯一索引保证幂等
PointsDetail detail = new PointsDetail();
detail.setIdempotentKey(idempotentKey);
detail.setUserId(userId);
detail.setPoints(points);
detail.setGrantDate(grantDate);
detail.setCreateTime(LocalDateTime.now());
pointsDetailMapper.insert(detail);
// 增加用户积分余额
userPointsMapper.increasePoints(userId, points);
return true;
} catch (DuplicateKeyException e) {
// 唯一索引冲突,说明已经发放过了,直接跳过
log.info("积分已发放过,跳过,用户ID:{}", userId);
return false;
}
}
}积分明细表的设计是幂等性的关键。idempotent_key 字段设置了唯一索引,确保相同的幂等键无法重复插入:
CREATE TABLE `points_detail` (
`id` BIGINT NOT NULL AUTO_INCREMENT,
`idempotent_key` VARCHAR(100) NOT NULL COMMENT '幂等键:日期_用户ID',
`user_id` BIGINT NOT NULL COMMENT '用户ID',
`points` INT NOT NULL COMMENT '积分数',
`grant_date` VARCHAR(20) NOT NULL COMMENT '发放日期',
`create_time` DATETIME NOT NULL COMMENT '创建时间',
PRIMARY KEY (`id`),
UNIQUE KEY `uk_idempotent_key` (`idempotent_key`),
KEY `idx_user_id` (`user_id`)
) ENGINE=InnoDB DEFAULT CHARSET=utf8mb4;幂等性的保证机制可以用序列图清晰地展示:
image
场景三:2 亿用户发积分
目前我们的定时任务已经具备了兜底策略和幂等性,是不是就任何业务场景都通吃了?其实还不是。
再假设一个更极端的业务场景:凌晨 2 点执行定时任务,给电商平台的 2 亿用户全部添加相应的积分。
这种情况下,虽然我们的定时任务具备了兜底策略和幂等性,但如果在定时任务马上就执行完成的时候服务器宕机了,难道还要将这个大任务整个重跑吗?要知道,给 2 亿用户发积分是一个非常耗时的操作,就算每小时能处理 1000 万用户,也得 20 个小时才能完成。如果在第 19 个小时宕机,重新跑又要 20 小时,这意味着需要延期整整一天,公司的业务部门是不能接受的。
这时我们需要引入断点续跑机制。
image
断点续跑的核心思想是:任务按用户 ID 升序处理,每处理一批用户就记录已处理的最大用户 ID。宕机恢复后,从上次记录的最大用户 ID 继续处理,而不是从头开始。下面是完整的代码实现:
@Service
public class MassPointsGrantService {
@Autowired
private PointsDetailMapper pointsDetailMapper;
@Autowired
private UserMapper userMapper;
@Autowired
private TaskCheckpointMapper checkpointMapper;
private static final int BATCH_SIZE = 1000;
public void grantPointsToAllUsers() {
String grantDate = LocalDate.now().minusDays(1).toString();
String taskId = "grant_points_all_users_" + grantDate;
// 查找断点位置:如果有断点就从断点继续,没有就从头开始
Long startUserId = findCheckpoint(taskId);
log.info("开始批量发放积分,起始用户ID:{}", startUserId);
long processedCount = 0;
Long currentMaxUserId = startUserId;
while (true) {
// 分批查询用户(按ID升序,每批1000条)
List<User> users = userMapper.selectBatchByIdGreaterThan(
currentMaxUserId, BATCH_SIZE
);
if (users.isEmpty()) {
log.info("所有用户处理完成,总计:{}", processedCount);
break;
}
// 批量发放积分(带幂等性保证)
for (User user : users) {
try {
int points = 100; // 每人100积分
tryGrantPoints(user.getId(), points, grantDate);
currentMaxUserId = Math.max(currentMaxUserId, user.getId());
} catch (Exception e) {
log.error("发放积分失败,用户ID:{}", user.getId(), e);
}
}
processedCount += users.size();
// 保存断点:记录当前处理到的最大用户ID
saveCheckpoint(taskId, currentMaxUserId, grantDate);
log.info("当前批次处理完成,已处理:{},当前最大用户ID:{}",
processedCount, currentMaxUserId);
}
// 任务完成,清除断点标记
clearCheckpoint(taskId);
}
/**
* 查找断点位置
* 优先从断点表查询,如果没有则从积分明细表查询最大用户ID
*/
private Long findCheckpoint(String taskId) {
TaskCheckpoint checkpoint = checkpointMapper.selectByTaskId(taskId);
if (checkpoint != null) {
log.info("发现断点,从用户ID {} 继续执行", checkpoint.getLastUserId());
return checkpoint.getLastUserId();
}
// 如果没有断点,从积分明细表查找最大用户ID
Long maxUserId = pointsDetailMapper.selectMaxUserIdByDate(
LocalDate.now().minusDays(1).toString()
);
return maxUserId != null ? maxUserId : 0L;
}
/**
* 保存断点
* 每处理一批用户就保存一次,确保宕机后能从这里继续
*/
@Transactional(rollbackFor = Exception.class)
private void saveCheckpoint(String taskId, Long lastUserId, String grantDate) {
TaskCheckpoint checkpoint = checkpointMapper.selectByTaskId(taskId);
if (checkpoint == null) {
checkpoint = new TaskCheckpoint();
checkpoint.setTaskId(taskId);
checkpoint.setLastUserId(lastUserId);
checkpoint.setGrantDate(grantDate);
checkpoint.setUpdateTime(LocalDateTime.now());
checkpointMapper.insert(checkpoint);
} else {
checkpoint.setLastUserId(lastUserId);
checkpoint.setUpdateTime(LocalDateTime.now());
checkpointMapper.updateById(checkpoint);
}
}
/**
* 清除断点
* 任务完成后清除断点,下次执行会从头开始
*/
private void clearCheckpoint(String taskId) {
checkpointMapper.deleteByTaskId(taskId);
log.info("任务完成,清除断点:{}", taskId);
}
}断点表的设计也很简单,只需要记录任务 ID 和最后处理的用户 ID:
CREATE TABLE `task_checkpoint` (
`id` BIGINT NOT NULL AUTO_INCREMENT,
`task_id` VARCHAR(100) NOT NULL COMMENT '任务ID',
`last_user_id` BIGINT NOT NULL COMMENT '最后处理的用户ID',
`grant_date` VARCHAR(20) NOT NULL COMMENT '发放日期',
`update_time` DATETIME NOT NULL COMMENT '更新时间',
PRIMARY KEY (`id`),
UNIQUE KEY `uk_task_id` (`task_id`)
) ENGINE=InnoDB DEFAULT CHARSET=utf8mb4;断点续跑的效果对比非常明显。下图展示了两种方案的耗时差异:
image
可以看到,不使用断点续跑需要总共 38 小时(第一次 19 小时 + 重跑 19 小时),而使用断点续跑只需要 20 小时(第一次 19 小时 + 续跑 1 小时)。这种优化对于大批量任务来说是质的飞跃。
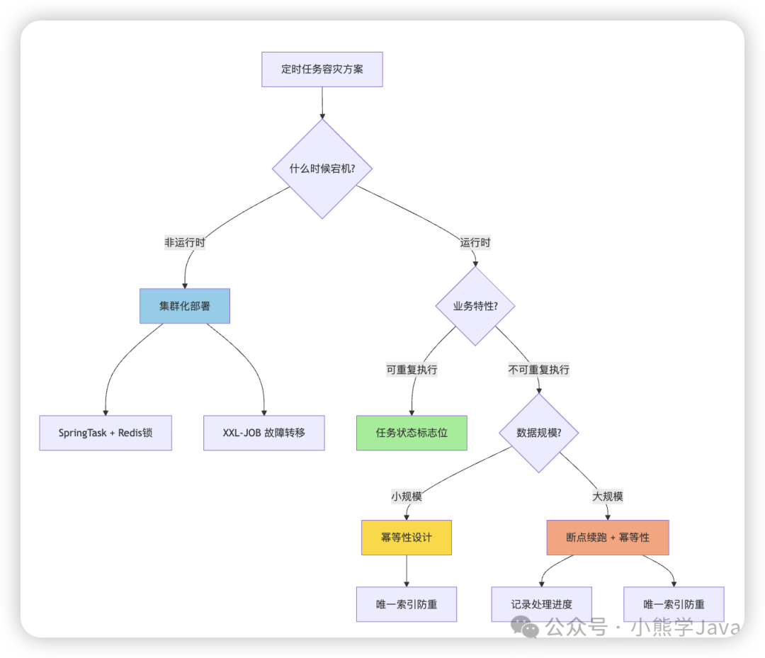
五、完整技术方案总结
通过前面的分析,我们已经系统地讲解了定时任务容灾的完整解决方案。现在让我们用一张决策树来总结所有场景:
image
我们可以把所有技术要点整理一下:
|
场景
|
核心技术
|
关键点
|
适用范围
| |
| |
|
非运行时宕机
|
集群化部署
|
分布式锁/故障转移
|
所有定时任务
|
|
可重复执行任务
|
状态标志位
|
任务状态表
|
无副作用任务
|
|
有副作用任务
|
幂等性设计
|
唯一索引
|
中小规模数据
|
|
大批量任务
|
断点续跑
|
进度记录 + 幂等性
|
亿级数据处理
|
在实际生产环境中,我们通常会采用分层防护的策略,将多种技术方案组合使用:
image
六、最佳实践与代码模板
基于前面的讨论,我们可以提炼出一个定时任务的最佳实践模板。这个模板整合了集群化、幂等性、断点续跑等所有技术要点,可以应对绝大多数场景:
/**
* 定时任务最佳实践模板
* 集成了分布式锁、状态管理、断点续跑、幂等性等所有核心能力
*/
@Component
public class BestPracticeScheduledTask {
@Autowired
private RedissonClient redissonClient;
@Autowired
private TaskStatusMapper taskStatusMapper;
@Autowired
private TaskCheckpointMapper checkpointMapper;
@Scheduled(cron = "0 0 2 * * ?")
public void execute() {
String lockKey = "scheduled:task:best-practice";
RLock lock = redissonClient.getLock(lockKey);
try {
// 第一步:获取分布式锁(集群化保证)
if (!lock.tryLock(0, 60, TimeUnit.MINUTES)) {
log.info("未获取到锁,任务由其他服务器执行");
return;
}
// 第二步:检查任务状态(防重复执行)
if (isTaskCompleted()) {
log.info("任务已完成,跳过执行");
return;
}
// 第三步:标记任务开始
markTaskRunning();
// 第四步:查找断点(大批量任务支持)
Long checkpoint = findCheckpoint();
log.info("从断点继续执行,checkpoint: {}", checkpoint);
// 第五步:执行业务逻辑(保证幂等性)
executeBusiness(checkpoint);
// 第六步:标记任务完成
markTaskCompleted();
// 第七步:清除断点
clearCheckpoint();
log.info("定时任务执行成功");
} catch (Exception e) {
log.error("定时任务执行异常", e);
markTaskFailed(e.getMessage());
sendAlert(e); // 发送告警通知
} finally {
// 第八步:释放锁
if (lock.isHeldByCurrentThread()) {
lock.unlock();
}
}
}
private boolean isTaskCompleted() {
// 检查任务是否已完成
String taskId = generateTaskId();
TaskStatus status = taskStatusMapper.selectByTaskId(taskId);
return status != null && "COMPLETED".equals(status.getStatus());
}
private void markTaskRunning() {
String taskId = generateTaskId();
TaskStatus status = new TaskStatus();
status.setTaskId(taskId);
status.setStatus("RUNNING");
status.setStartTime(LocalDateTime.now());
taskStatusMapper.insertOrUpdate(status);
}
private void markTaskCompleted() {
String taskId = generateTaskId();
taskStatusMapper.updateStatus(taskId, "COMPLETED", LocalDateTime.now());
}
private void markTaskFailed(String errorMsg) {
String taskId = generateTaskId();
taskStatusMapper.updateStatusWithError(taskId, "FAILED", errorMsg);
}
private Long findCheckpoint() {
String taskId = generateTaskId();
TaskCheckpoint checkpoint = checkpointMapper.selectByTaskId(taskId);
return checkpoint != null ? checkpoint.getLastProcessedId() : 0L;
}
private void executeBusiness(Long checkpoint) {
// 实现具体的业务逻辑,记得保证幂等性
}
private void clearCheckpoint() {
String taskId = generateTaskId();
checkpointMapper.deleteByTaskId(taskId);
}
private void sendAlert(Exception e) {
// 发送告警通知到钉钉、邮件等
}
private String generateTaskId() {
return "task_" + LocalDate.now().toString();
}
}这个模板看起来代码量不少,但它已经覆盖了所有容灾场景。你只需要根据实际业务需求选择性地删减即可。比如如果是小任务,可以去掉断点续跑部分;如果业务本身就是幂等的,可以简化状态检查部分。
七、监控与告警
完善的技术方案离不开监控和告警。我们需要知道定时任务的执行情况,以便在出现问题时及时发现和处理。
建议监控以下关键指标:
@Component
public class ScheduledTaskMetrics {
@Autowired
private MeterRegistry meterRegistry;
/**
* 记录任务执行指标
* 包括执行次数、成功率、执行时长等
*/
public void recordTaskExecution(String taskName, long duration, boolean success) {
// 记录执行次数(区分成功和失败)
meterRegistry.counter(
"scheduled.task.executions",
"task", taskName,
"status", success ? "success" : "failed"
).increment();
// 记录执行时长
meterRegistry.timer(
"scheduled.task.duration",
"task", taskName
).record(duration, TimeUnit.MILLISECONDS);
// 记录失败次数
if (!success) {
meterRegistry.counter(
"scheduled.task.failures",
"task", taskName
).increment();
}
}
}这些指标可以接入 Prometheus + Grafana 实现可视化监控,也可以配置告警规则。比如当任务连续失败 3 次、或者执行时长超过阈值时自动发送告警。
此外,还可以实现一个简单的心跳监控。定时任务执行成功后更新心跳时间,监控程序定期检查心跳,如果发现任务长时间没有执行就发送告警:
@Component
public class ScheduledTaskMonitor {
@Autowired
private AlarmService alarmService;
@Autowired
private RedisTemplate<String, String> redisTemplate;
/**
* 定时任务心跳监控
* 每隔5分钟检查一次任务是否正常执行
*/
@Scheduled(cron = "0 */5 * * * ?")
public void monitorTaskExecution() {
String taskKey = "scheduled:task:heartbeat:mark-active-users";
String lastExecuteTime = redisTemplate.opsForValue().get(taskKey);
if (lastExecuteTime == null) {
// 任务从未执行过,或者执行后没有更新心跳
alarmService.sendAlert(
"定时任务监控告警",
"标记活跃用户任务可能未执行,请立即检查!"
);
return;
}
// 检查上次执行时间距离现在是否超过阈值
LocalDateTime lastTime = LocalDateTime.parse(lastExecuteTime);
long hoursSinceLastExecution = ChronoUnit.HOURS.between(lastTime, LocalDateTime.now());
if (hoursSinceLastExecution > 25) { // 任务应该每天执行,超过25小时就告警
alarmService.sendAlert(
"定时任务监控告警",
String.format("标记活跃用户任务已经%d小时未执行,请立即检查!", hoursSinceLastExecution)
);
}
}
}八、面试深入问题解答
Q1: 为什么不直接用定时任务框架的失败重试机制?
框架的重试机制通常是简单的整体重试,无法做到细粒度的断点续跑、业务级别的幂等性保证、灵活的失败处理策略。两者应该配合使用而不是替代。框架的重试机制用于处理临时性故障,而我们讨论的方案用于处理更复杂的容灾场景。
Q2: 幂等性设计会不会影响性能?
影响很小。唯一索引的查询和插入都是 O(log n) 复杂度,对于百万级数据几乎无感知。反而能避免重复数据,提升数据质量。如果确实存在性能问题,可以考虑先在内存中用布隆过滤器做一次快速判断,再进行数据库操作。
Q3: 断点续跑的粒度如何选择?
建议按照任务执行时长来决定:小任务(< 1 小时)不需要断点续跑;中等任务(1-4 小时)每 10-30 分钟保存一次断点;大任务(> 4 小时)每 5-10 分钟保存一次断点。过于频繁的断点保存会影响性能,过于稀疏的断点又达不到容灾效果。
Q4: 分布式锁的超时时间如何设置?
建议公式是:超时时间 = 任务正常执行时长 × 1.5 + 缓冲时间(10-30 分钟)。例如任务正常需要 40 分钟,则设置:40 × 1.5 + 20 = 80 分钟。这样既能防止死锁,又能容忍一定的性能波动。
Q5: XXL-JOB 和 SpringTask 如何选择?
如果是小型项目、任务数量少(< 10 个)、团队规模小,建议使用 SpringTask + Redis 锁,简单够用。如果是中大型项目、任务数量多、需要可视化管理、需要复杂的调度策略(如依赖调度、分片执行等),建议使用 XXL-JOB。
Q6: 如何保证断点数据的可靠性?
断点数据本身也需要可靠性保证。建议将断点信息持久化到数据库而不是 Redis,因为 Redis 可能出现数据丢失。同时,断点信息的更新要和业务数据在同一个事务中,保证一致性。如果对性能要求极高,可以采用先写 Redis 再异步刷盘到数据库的方案。
Q7: 集群环境下如何保证任务不被重复执行?
这正是我们使用分布式锁的原因。无论是 Redis 分布式锁还是 XXL-JOB 的调度机制,都能保证同一时刻只有一台服务器执行任务。需要注意的是,分布式锁一定要设置合理的超时时间,避免死锁;同时要确保在 finally 块中释放锁。
九、总结
回到文章开头的面试问题:"如果跑定时任务的服务器宕机了,你要如何解决?"
现在我们可以给出一个完整的答案:
首先要区分是非运行时宕机还是运行时宕机。非运行时宕机通过集群化部署解决,可以用 SpringTask 配合 Redis 分布式锁,或者使用 XXL-JOB 的故障转移机制。
运行时宕机则要根据业务特性选择方案。如果业务允许重复执行,使用任务状态标志位即可。如果不允许重复执行,必须保证幂等性,通过唯一索引来防止重复操作。如果是大批量任务,还需要引入断点续跑机制,避免宕机后从头重跑的高昂代价。
在实际生产环境中,通常会采用分层防护策略,将这些技术方案组合使用,再配合监控告警作为最后的兜底。
image
这样的回答既展现了系统设计能力,又体现了实际的工程经验,足以应对大多数面试场景。更重要的是,这些方案都是经过线上验证的,可以直接应用到实际项目中。
技术选型建议:小型项目用 SpringTask + Redis,中大型项目用 XXL-JOB,超大规模项目用 XXL-JOB + 自研分片。具体选择要根据团队规模、项目复杂度、运维能力等综合考虑。
最后,定时任务虽然看似简单,但要做到真正的高可用、高可靠,需要考虑的细节还有很多。希望本文能帮助你建立起完整的定时任务容灾体系,在面试和实际工作中都能游刃有余。
关键要点回顾:
“
💡 非运行时宕机 → 集群化部署(分布式锁/故障转移)
💡 运行时宕机 + 可重复执行 → 任务状态标志位
💡 运行时宕机 + 有副作用 → 幂等性设计(唯一索引)
💡 大批量任务 → 断点续跑 + 分片并行 + 幂等性
💡 终极方案 → 分层防护 + 监控告警 + 人工兜底
如果觉得本文对你有帮助,欢迎点赞、收藏、转发!有任何问题欢迎在评论区讨论。
